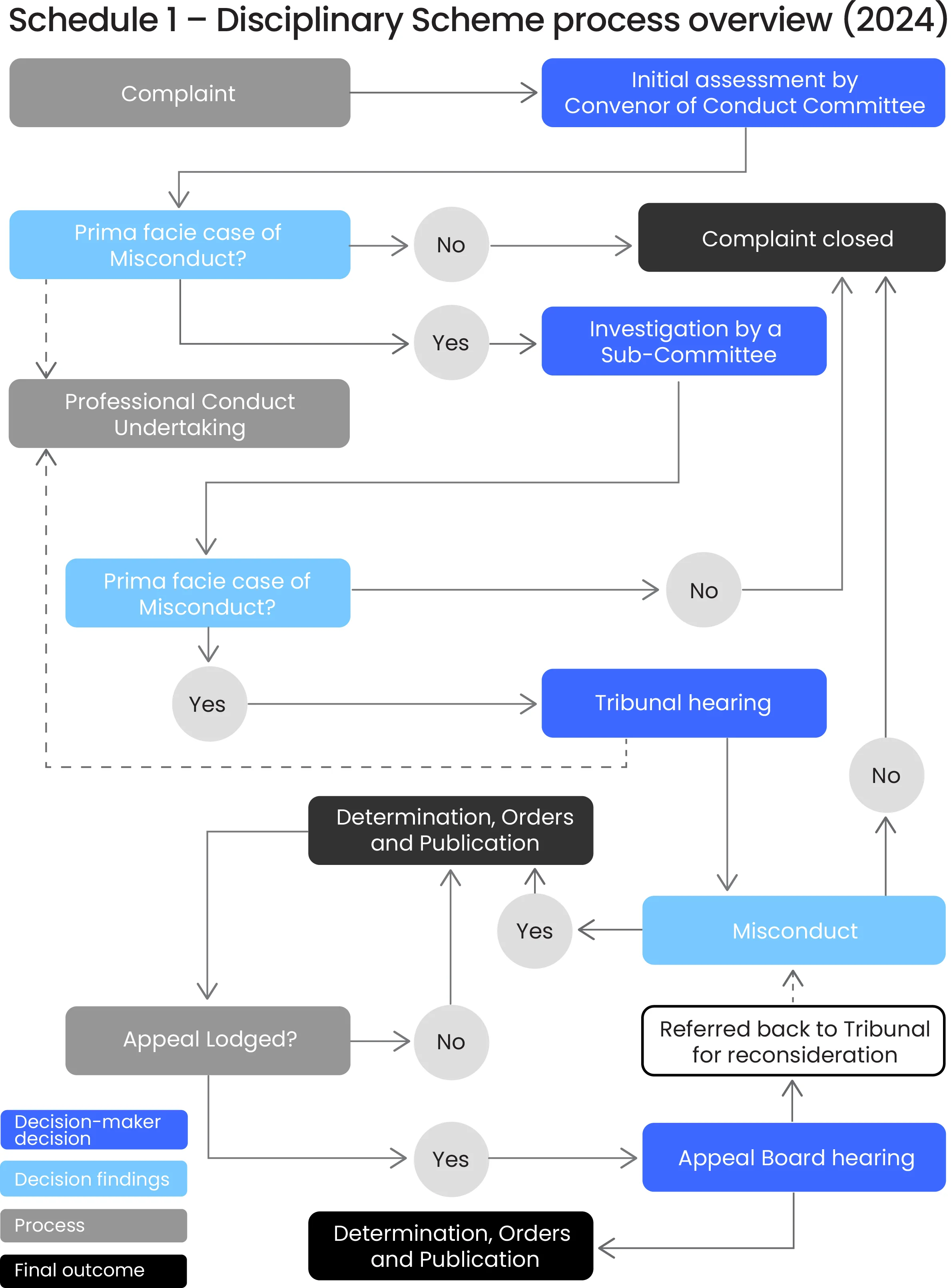
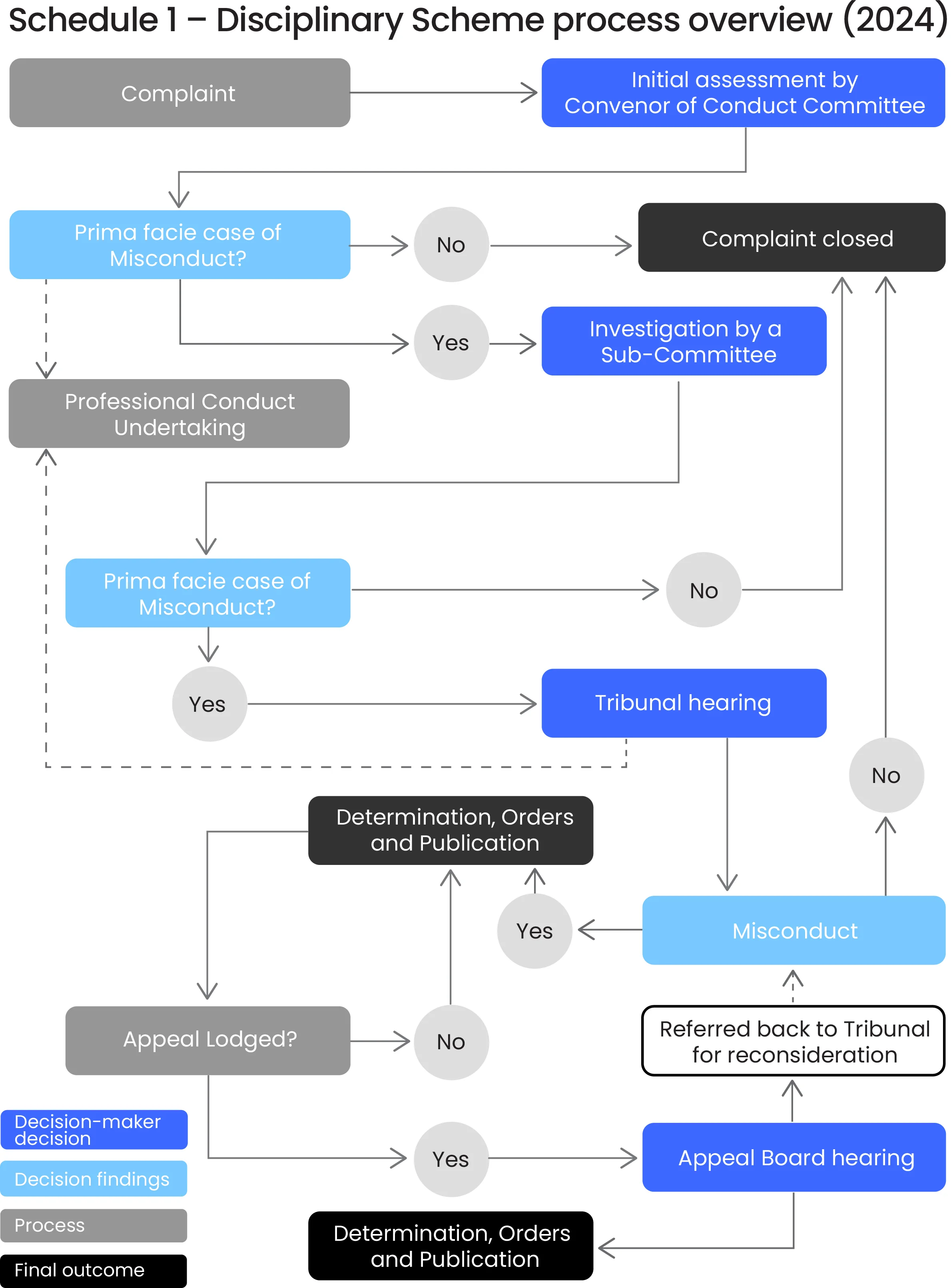
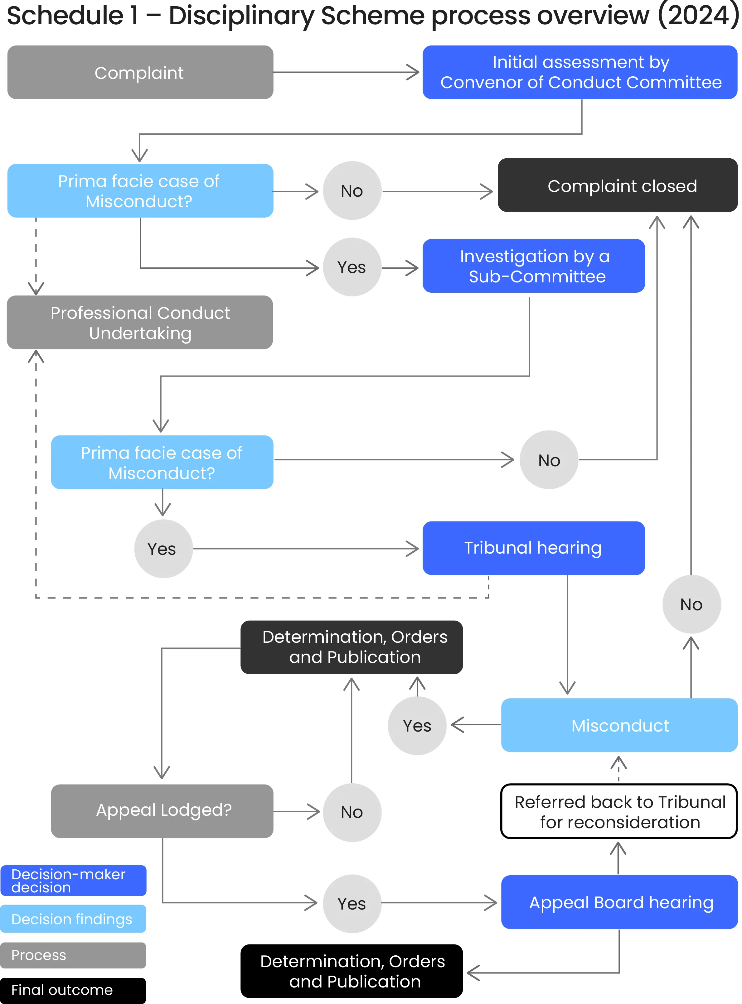
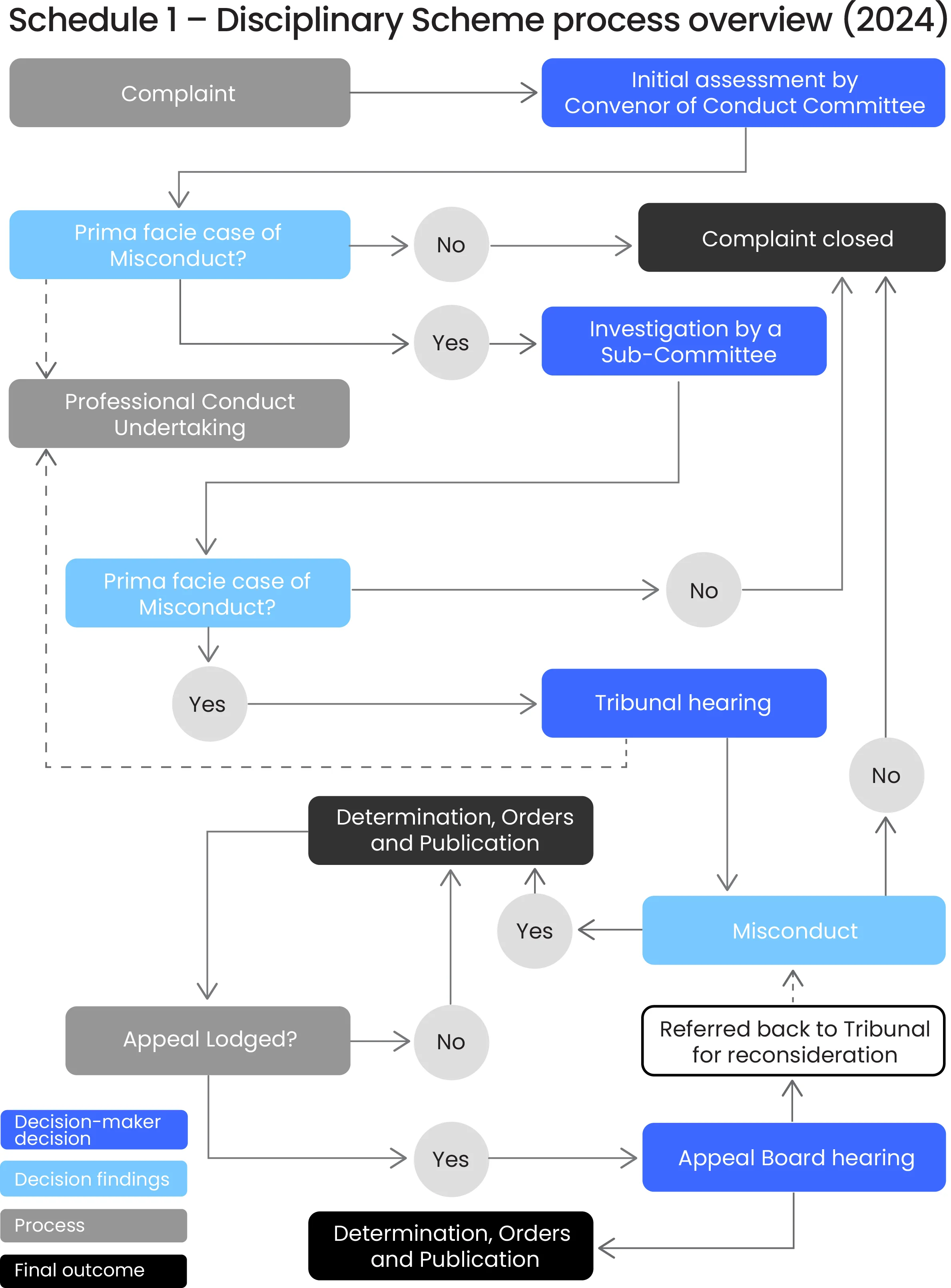
Disciplinary Scheme Overview
The Disciplinary Scheme sets out the rules and procedures governing the professional discipline of members of the Actuaries Institute. View an illustration showing an overview of the Disciplinary Scheme on this page.

Overview of the Disciplinary Scheme.